龙人电话语音--VoIP软交换充值卡管理系统:
     VoIP软交换充值卡业务管理系统是计费系统的重要组成部分,支持多种计费方式和付费方式,以及非常灵活的价格计划和业务计划。例如支持预付费、实时计费、预扣费和后付费方式,系统首先来生成帐户卡,并在卡里有一定的预存金额,认证输入的账号与密码即是帐户卡的卡号与密码,并可根据用户的使用实时扣费,话费为零自动停机,系统生成充值卡,用户可以通过购买充值卡来为帐户充值
系统特点
  • 支持预付费能力,通过发卡方式运营,提供充值及余额转移功能,便于现金的回收
  • 灵活的管理模式提供灵活的管理模型,能支持包括虚拟运营商管理,分级管理,业务代理管理在内的多种管理模式
  • 灵活的预付费系统可以100%开通预付费业务,不受号码段的限制,并具有无限的业务计划和价格计划,个性化的发票等多种功能,为运营商提供吸引用户的有力手段
  • 灵活的折扣定制:针对使用量的分段折扣,针对消费额的累计折扣,针对特殊时间段的优惠,针对用户的折扣等等,便于运营商实现强大而复杂的商业收费办法
  • 完善的帐务管理功能:提供出帐,调帐,收费等完善的帐务管理功能,包括自动生成帐单,打印帐单 ,手工调帐,账单查询等等,便于用户进行规范的商务运营
  • 实时扣费业务:强大的计费系统,支持按秒计费方式,实时扣除话费,话费为零自动切断功能
  • 实时业务受理提供端到端的实时业务受理,即买即通,提供运营所需的灵活性
  • 实时记费,打完电话马上可以查询通话记录,叫客户明白消费
  • 软交换平台有管理系统,可以随心所欲的发展代理商
  • 系统具备完整的呼叫日志、话单信息、呼叫统计图表及各种监控数据
  • 支持批量开户和代理/大客户分机批量开户
  • 系统主要功能和指标
    >
  • 卡管理
    提供卡的创建、发行、注销、销售等管理 ,支持卡业务管理、卡认证、卡计费等各项功能;支持卡的生命周期管理,包括卡类型定义、批量制卡、空卡回收
  • 用户管理
    提供开户、销户、暂停、恢复、用户资料变更、服务的定购及修改等功能
  • 用户自服务
    提供用户资料查询、 用户资料修改、消费明细查询、帐单查询、修改密码、充值(转帐)等功能
  • 系统管理
    负责完成计费系统基础数据的设置,主要包括:设置和维护运营商资料、节点资料、网关资料、操作员(组)资料等基础数据,并实现系统日志查看、操作权限分配等系统基础维护管理功能
  • 实时业务
    提供实时开通账户,实时结算,当话费为零时,实时停机
  • 业务管理
    主要完成费率策略制定、服务定制、产品定制(服务捆绑)等功能
  • 计费处理
    根据用户资费对原始话单信息进行计费处理
  • 帐务处理
    帐务处理是对计费处理后的清单数据与用户资料数据相结合,形成用户帐单数据。帐务处理对计费清单数据进行汇总并形成统计源数据。根据不同用户要求,按照资费类型和客户性质将费用明细进行汇总,能结合用户信息提供用户帐单报告,并提供相应的清单数据。能根据综合帐单的费用情况进行进一步的优惠处理(如大客户优惠、费用打折等)
  • 结算
    提供各级代理商间的利益结算:各级代理商、及与最终用户间可以使用不同的费率计划
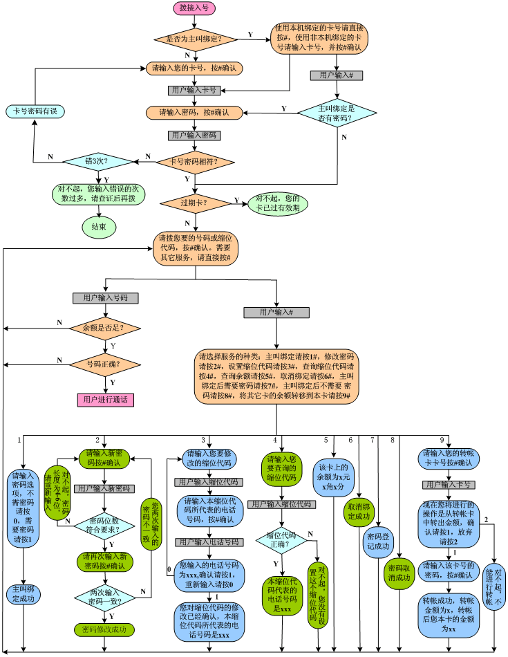
  • 充值卡的使用流程图